PWM (TBC)

[English]

PWM 介绍

脉冲宽度调制(Pulse width modulation,简称 PWM)是一种用数字方式实现模拟电压控制的技术。它是通过对一系列脉冲的宽度进行调制,等效出所需要的波形(包含形状以及幅值),对模拟信号电平进行数字编码,也就是说通过调节占空比的变化来调节信号、能量等的变化,占空比就是指在一个周期内,信号处于高电平的时间占据整个信号周期的百分比,例如方波的占空比就是50%。

bk7258 共有两组 PWM 控制器,PWM0 与 PWM1,每个PWM控制器下有3个TIM定时器,每个定时器有2个channel。

以 PWM0 来说,TIM 与 PWM channel 对应关系如下:

TIM Index

Channel Index

TIM1

0

1

TIM2

2

3

TIM3

4

5

因此,每个 PWM 控制器有6个 channel,bk7258共支持12个 channel,对应软件中的 PWM_ID_0PWM_ID_11

工作模式

定时器可以工作在3种模式下:

  1. 独立输出模式

  2. 互补输出模式

  3. 输入捕获模式

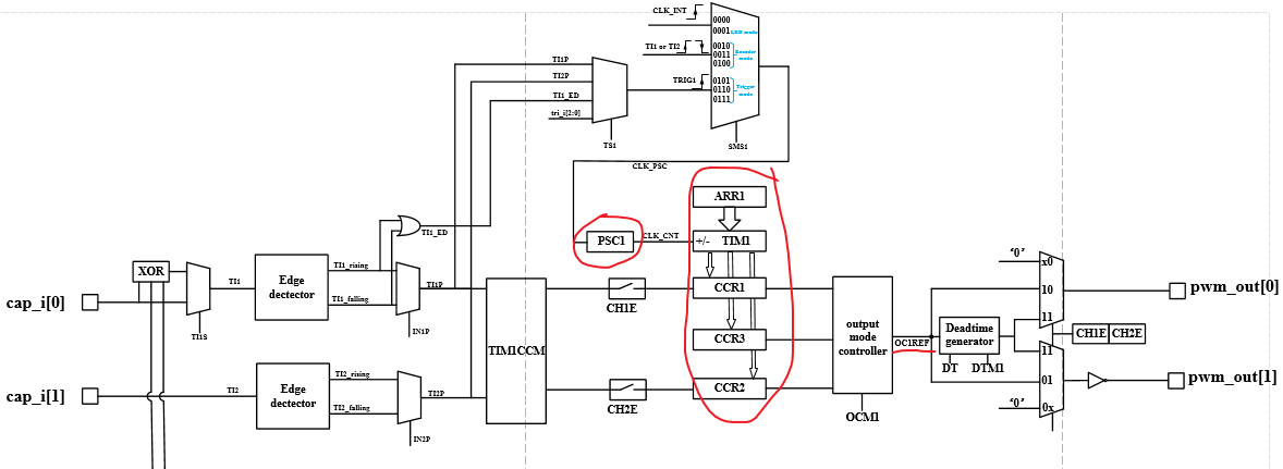
功能框图

PWM block diagram

时钟源

PWM 控制器 有两个时钟源可选:

  • clk_32K

  • XTAL

可通过 SYSTEM_REG0x8 配置。

PSC

预分频器,对输入时钟(clk_32K或XTAL)进行分频,输出CLK_CNT用来驱动计数器TIM计数。

PSC的设置可通过 PWM_REG_0xE 来配置,可实现1-256分频。

例如:

当我们时钟源选择XTAL=26MHz,配置PSC1=25时,计数器TIM1时钟则为1MHz,若计数器+1,则+1us。

CCR

当计数器CNT的值跟比较寄存器CCR的值相等时,输出参考信号OCxREF的信号的极性就会改变,并且会产生CCxI中断,相应的标志位CCxIF(REG_0x8寄存器中)会置位。 然后OCxREF再经过一系列的控制之后输出PWM信号。

BK7258 每个TIM 对应3个 CCR ,即在一个周期内,信号的极性可以翻转3次,其中

  • CCR1,CCR2,CCE3(REG_0x15-REG_0x17)对应TIM1

  • CCR4,CCR5,CCE6(REG_0x18-REG_0x1a)对应TIM2

  • CCR7,CCR8,CCE9(REG_0x1b-REG_0x1d)对应TIM3

当用作PWM输出模式时,输出方波信号的占空比由CCR决定。

备注

CCRx 需设置大于1的值。

ARR

自动重载寄存器ARR用来存放与计数器CNT比较的值,可以理解为计数器计数的 end_value。

PWM输出方波信号的频率由ARR值决定。

Deadtime Generator

在生成的参考信号OCxREF的基础上,可以插入deadtime,用于生成两路互补的输出信号。

死区时间的大小具体由 REG_0x1E 的 DTx 配置。

PWM 输出模式

输出单路方波信号

每组 PWM 的 相邻通道只能任选1路独立输出((0,1)相邻、(2,3)相邻、(4,5)相邻),同时输出会相互干扰

示例: 输出5路 PWM 信号,频率为1KHz,占空比动态变化:从0%到100%,再从100%到0%。

具体示例代码详见 projects/example/peripherals/pwm/pwm_set_period_duty/main.c

输出互补带死区PWM

关于互补输出,可分为硬件实现的互补模式与软件互补模式:

  • 硬件:每组 PWM 可实现3个互补输出,如概述中的表格所示,仅可配置 PWMx 的 CH0与CH1, CH2与CH3, CH4与CH5 作为互补输出,有相应的死区相关的寄存器可配置,较为精准,但通道固定

  • 软件:使用 PWM0 的 CH0, CH2, CH4 与 PWM1 的 CH0, CH2, CH4 任意两通道组成互补输出,软件实现互补功能,较为灵活,但精度不及硬件实现的方式

示例: CH0 与 CH4 输出不带死区的互补波形;CH6 与 CH8 输出带死区的互补波形。

具体示例代码详见 projects/example/peripherals/pwm/complementary_outputs/main.c