Beken Genie火山RTC版本
1. 简介
本工程是基于,端对云,云对大模型的设计方案。
支持双屏显示,提供视觉加语音的陪伴体验和情绪价值。
支持端侧打通,各种通用大模型的设计方案,直接对接Open AI、豆包、DeepSeek等。
并且能够有效,利用云的分布式部署,降低网络延迟,提高交互体验。
支持端侧AEC,NS等音频处理算法,支持G711/G722编码格式,支持KWS关键字打断唤醒,支持提示音播放。
包含常用外设的参考设计以及Demo,比如,陀螺仪,NFC,按键,震动马达,Nand Flash,LED灯效,充电管理,DVP camera,双QPSI屏。
本工程使用火山RTC
1.1 硬件原理图
1.2 规格
- 硬件配置:
SPI LCD X2 (GC9D01 160x160)
麦克
喇叭
SD NAND 128MB
NFC (MFRC522)
陀螺仪 (SC7A20H)
充电管理芯片 (ETA3422)
锂电池
DVP (gc2145)
- 软件特性:
AEC
NS
G722 / G711u
唤醒词定制
WIFI Station
BLE
BT PAN
Figure 1. Hardware Development Board
1.3 按键
开发板下边靠右三个按键,对应丝印S1,S2,S3;右边一个按键K1
- 开关机
开机:长按(>=3秒)
S2开机关机:当系统处于开机状态时,长按(>=3秒)
S2关机
- 配网
配网:当系统处于开机状态时,长按(>=3秒)
S1进入等待配网状态
- 喇叭音量控制
调大音量:单击
S1按钮调大音量调小音量:单击
S3按钮调小音量
- 恢复出厂设置
恢复出厂设置:长按
S3按钮恢复出厂设置
- 复位按键K1
关机状态复位:单击
K1按钮,系统从关机状态开机开机状态复位:单击
K1按钮,系统从开机状态硬重启
按键功能开发请参考 火山RTC
1.4 灯效
开发板上边有红绿两个状态指示灯,重要信息红灯闪烁,一般性提示绿灯闪烁,以及特殊性提醒红绿灯交替闪烁。
- 绿灯常亮/长灭提示信息
开机时,绿灯长亮,等待用户操作或下一个事件开始
对话开始,绿灯灭
- 红绿灯交替闪烁提示信息
用户配网:用户配网
- 绿灯闪烁提示信息
上电联网中:绿灯快闪
大模型服务器连接成功:绿灯慢闪
对话停止:绿灯慢闪
- 红灯闪烁提示信息
配网失败/网络重连失败:红灯快闪
RTC连接断开:红灯快闪
大模型服务器连接断开:红灯快闪
电池电量低于20%:红灯慢闪30秒后自动停止闪烁;如果充电中,则红灯不闪烁
无重要提醒事件:当无重要提醒事件时,红灯处于关闭状态
灯效开发参考代码led_blink.c。
1.5 SD-NAND存储器
SD-NAND存放本地资源文件,比如显示屏上的图片资源文件
SD-NAND存储器默认使用FAT32文件系统,供应用程序通过VFS接口间接调用FATFS开源程序接口访问文件
PC端,通过USB接口,读写访问开发板SD-NAND文件(开发板左边USB接口)
请注意PC端删除的文件,不要同时被本地应用程序使用,防止系统异常
1.6 陀螺仪-Gsensor
本地Gsensor支持唤醒系统功能,用户可以S形轨迹晃动开发板,将系统唤醒
1.7 充电管理
1.当前开发板使用充电管理芯片型号为 (ETA3422)
2.充电满时,充电口边上的红灯会关闭,绿灯亮;红灯亮表示在充电
3.注意:在充电过程中或者外部电源接入的情况下,系统切换至外部输入电压源进行电压检测,而非使用电池电压,此时用命令获取的电压为外部输入电压。
- 4.充电状态监测取决于GPIO51和GPIO26。
GPIO51负责检测是否为充电状态,GPIO51为高时,存在外部供电输入,反之,则没有。
GPIO26为高时,则表示电池正在充电中。为低时,则表示电池已经充满电。
注意:该功能需要确认硬件上R14电阻是否已经焊接,如无焊接,需额外焊接。
具体硬件信息以该项目原理图为准。
5.使能充电管理功能需配置CONFIG_BAT_MONITOR=y,使能充电管理的测试用例需配置CONFIG_BATTERY_TEST=y。
- 6.配置电池测试命令使能后,可以通过battery命令对电池的信息进行获取。
比如“battery init”可以对电池监控任务进行初始化。
“battery get_battery_info”可以查看电池的基本信息。
“battery get_voltage”可以查看电池当前的电压值。
“battery get_level”可以查看电池当前的电量。
如上命令使用时,需注意是否为外部电源供电情况下,否则检测电压信息为外部供电电压。
具体其他命令,可以只发送“battery”,打印相关命令支持。更进一步信息,可参考cli_battery.c中的定义。
- 7.当电量等于或小于20%时,会发送低电量告警事件。
只有不插电的时候会触发,外部供电或者充电时,不会发送低电量告警。
每次进入低电量状态时,只会发送一次。
此时,另一侧的红灯慢闪30s。
8.充电管理任务在充电时,会打印“Device is charging…”信息。
9.在充满电时,会打印“Battery is full.”信息。
10.尽管电池存在低压保护功能,但建议用户在低电量的时候及时充电,可延长电池的寿命。
11.用户如果使用其他厂家的电池,需要根据具体电池的信息修改电量插值表s_chargeLUT以及iot_battery_open中电池基本信息的内容。
12.在我们的SDK中,我们提供了电流、电压和电量的API函数。目前,电池仅支持电压和电量的检测功能。需要注意的是,电流检测的API接口虽然已保留,但目前尚未实现,因此如果用户的设备支持电流检测,需要自行对电流的API进行实现。
13.由于目前硬件仅支持非充电状态下的电量检测,若用户需要充电期间检测电压,硬件上需要进行改造。去除D6二极管和R21电阻即可。
14 按键旁边的USB口既是充电口又是串口。
15.电量采样的ADC接口为芯片内部的ADC0,外部不需要接电阻分压电路再加ADC通道采集。ADC0与VBAT监控通道直连,该接口为芯片内部专用接口,没有外部连线。
16.注意:电池最高检测电压为4.35V。高于该电压存在烧坏系统的风险。
1.8 唤醒词
hi armino或嗨阿米诺用于唤醒,本地端侧和云端AI互动,同时LCD亮起,展示眼睛动画。响应词为
A Ha
byebye armino或拜拜阿米诺用于关闭,本地端侧和云端AI互动,同时关闭LCD,眼睛动画不再展示。响应词为
Byebye
1.9 马达
1.LDO连接马达的正极,PWM连接马达的负极,通过调节PWM的占空比来控制马达的振动强度。
2.通过长按按键开机时,马达会振动。
3.PWM详细使用例程见cli_pwm.c。
1.10 提示音
开发板工作过程中会根据事件播放对应提示音,事件对应的提示音内容如下:
- 蓝牙配网:
开始蓝牙配网:
请使用蓝牙配网蓝牙配网:
蓝牙配网失败,请重新配网。蓝牙配网成功:
蓝牙配网成功- 连网
连网中:
网络连接中,请稍后。连网失败:
网络连接失败,请检查网络。连网成功:
网络连接成功- 唤醒和关闭
唤醒:
A Ha关闭:
Byebye- AI智能体
AI智能体连接成功:
AI智能体已连接AI智能体断开连接:
AI智能体已断开- 设备断连
设备断开连接:
设备断开连接- 电池电量
电池低电量:
电池电量低,请充电。请参考文档:音频组件开发指南 默认提示音文件资源路径:
/projects/common_componets/resource/
1.11 倒计时
配网事件倒计时为五分钟,五分钟未配网,则芯片会进入深度睡眠(类似于关机)。
网络错误倒计时为五分钟,若发生网络错误,五分钟内网络未恢复,则芯片会进入深度睡眠。
待机状态倒计时为三分钟,系统上电后默认状态为待机状态,当您喊
byebye armino或拜拜阿米诺之后,系统也会处于待机状态,若无其他事件发生,三分钟后芯片会进入深度睡眠。您可以在countdown_app.c的s_ticket_durations[COUNTDOWN_TICKET_MAX]数组里修改倒计时时间。
1.12 火山RTC
火山RTC,参考文档 火山RTC
2. 工程使用介绍
2.1 代码下载及编译
代码编译:
make bk7258 PROJECT=volc_rtc
在源代码根目录下编译
工程目录位于
<source code>/project/volc_rtc
2.2 APP注册和下载
2.3 固件烧录和资源文件烧录
2.3.1 烧录固件
烧录固件可请参考如下文档 固件烧录
备注
烧录的二进制文件位于 <source code>/build/volc_rtc/bk7258/all-app.bin
2.3.2 拷贝资源文件
将 <source code>/project/common_components/resource 目录音视频文件拷贝到AIDK开发版的SD NAND中。
SD NAND具体使用方法可参考 Nand磁盘使用注意事项
2.3.3 上电
烧录编译好的all-app.bin文件并上电执行即可。
2.4 配网
2.4.1 首次配网
2.4.1 重新配网
警告
重新配网之前,需要原来的配网的手机上,把设备移除,然后再重复上述章节的操作。
移除设备方法如下:
2.5 AI对话
对板载mic说唤醒词 hi armino 或 嗨阿米诺,设备唤醒后会播放提示音 啊哈 ,然后可以进行AI对话
对板载mic说关键词词 byebye armino 或 拜拜阿米诺,设备检测到后会播放提示音 byebye ,然后进入睡眠,停止与AI的对话
3. 开发指南
3.1 模块架构图
此AI demo方案和门锁方案类似,设备端和和AI大模型端双向语音通话,同时设备端向AI大模型端单向图传,门锁方案中的对端apk变为了AI Agent机器人。 软件模块架构如下图所示:
Figure 3. software module architecture
方案中,设备端采集mic语音,通过火山RTC SDK将语音数据发送至服务器,服务器负责和AI Agent大模型的交互,将mic语音发送至AI Agent并获取回复,再将语音回复发送至设备端喇叭播放。
方案中,设备端采集图像,通过火山RTC SDK将每帧图像发送至服务器,服务器再将图像送至AI Agent大模型进行识别。
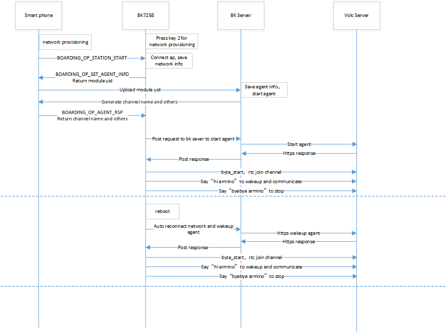
3.2 配网及对话时序图
Figure 4. Operation Flow Sequence
3.3 工作状态机
Figure 5. module state diagram
1/2 Green light stays on.
3/4 Green and red lights flash alternately
5/6 Green light flashes quickly.
7 Green light flashes quickly.
8 LCD on, LED off.
9 LCD off
12/13 Red light flashes quickly
3.4 主要配置
打开火山RTC功能库需要在
cpu0上打开以下配置:
Kconfig
CPU
Format
Value
CONFIG_VOLC_RTC_EN
CPU0
bool
y
打开Beken配网及agent启动需要在
cpu0上打开以下配置:
Kconfig
CPU
Format
Value
CONFIG_BK_SMART_CONFIG
CPU0
bool
y
打开双屏显示及AVI播放需要打开以下配置:
Kconfig
CPU
Format
Value
CONFIG_LCD_SPI_GC9D01
CPU1
bool
y
CONFIG_LCD_SPI_DEVICE_NUM
CPU1
int
2
CONFIG_AVI_PLAY
CPU1
bool
y
CONFIG_DUAL_SCREEN_AVI_PLAY
CPU0 & CPU1
bool
y
CONFIG_LVGL
CPU1
bool
y
CONFIG_LV_IMG_UTILITY_CUSTOMIZE
CPU1
bool
y
CONFIG_LV_COLOR_DEPTH
CPU1
int
16
CONFIG_LV_COLOR_16_SWAP
CPU1
bool
y
3.5 按键开发说明
- GPIO按键使用说明
按键功能配置,参考
/projects/common_components/bk_key_app/key_app_config.h和key_app_service.c,开发者在该表中填写对应的IO管脚和按键对应的回调函数事件即可长按键时长配置参考multi_button.h中的LONG_TICKS宏定义
当前所有的按键事件转到任务中执行,如果按键事件执行程序被阻塞或执行时间过长,会影响按键响应速度
- GPIO按键注意事项
请确认GPIO管脚只供按键使用,否则同一个GPIO管脚功能冲突,会引起按键无效问题
如果开发者开发板与beken_genie开发板不同,请根据开发板硬件设计重新配置GPIO。关于GPIO使用方法,请参考
bk_avdk/bk_idk/docs/bk7258/zh_CN/api-reference/peripheral/bk_gpio.rst
3.6 BLE配网及agent定制指南
BLE配网及agent相关代码主要分布在 /projects/common_components/bk_boarding_service 目录及 /projects/common_components/bk_smart_config 目录,客户可以参考如下说明定制自己的方案
- 核心代码如下:
进入BLE配网模式,请参考
bk_sconf_prepare_for_smart_config(void)实现手机app通过BLE交互配网信息,参考代码
bk_genie_message_handle(void)将Agent配置参数发送给手机app,参考代码
bk_sconf_send_agent_info(char *payload, uint16_t max_len)解析服务器启动Agent参数,参考代码
bk_sconf_prase_agent_info(char *payload, uint8_t reset)启动Agent和RTC,参考代码
bk_sconf_wakeup_agent(uint8_t reset)wifi连上后启动agent、保存wifi及agent信息及配网,参考代码
bk_sconf_netif_event_cb保持(存flash)/擦除/获取Agent信息相关函数接口,
bk_sconf_erase_agent_infobk_sconf_save_agent_infobk_sconf_get_agent_info按键切换多模态,参考代码
ir_mode_switch_main启动火山agent及设备端rtc,参考代码
bk_sconf_start_volc_rtc, reset参数用来通知beken服务器是否强制切回初始agent配置
3.7 火山相关功能开发
火山相关功能开发请参考 火山RTC功能
4. 问题&回答
Q:应用层没有mic数据上报?
A:目前beken_genie默认支持基于命令词的语音唤醒功能,只有唤醒后才会上报mic采集的数据应用层,应用层再将数据发送给AI进行对话。如果客户不需要语音唤醒功能,可通过宏 CONFIG_AUD_INTF_SUPPORT_AI_DIALOG_FREE 将该功能关闭。
Q:UI资源播放显示异常? A:本工程中使用的UI资源必须是AVI格式的视频,其分辨率是320x160,且必须经过AVI转换工具转换后才能使用,可先检查一下UI资源是否符合上述要求。










