BK7256 AB分区_OTA介绍

[English]

一、概述

  • AB分区方案是指在两个位置(A区和B区)存放程序镜像。当在使用A区镜像时,升级镜像则存到B区。如果使用B区镜像,升级镜像则存到A区。客户可以根据一定的条件判断,升级后最终使用哪个分区(例如升级的镜像某些功能有问题,则还是用之前运行镜像)。AB分区对应的flash视角、cpu视角分布如下图1所示(仅包含Bootloader、app(A/B)等三个分区,user以及RF、Net未列出,请知悉)。

ab_flash_cpu_partition

图1 flash视角&cpu视角的分区

二、AB分区介绍

1. AB分区升级原理

  • 当APP(应用程序)运行在A分区并进行OTA升级时,即从服务器下载镜像B,下载完成之后进行reboot。然后,bootloader进行hash验证来数据的准确性,若数据没问题会运行到B分区;否则,还是运行在A分区。

  • 同理,当APP运行在B分区并进行OTA(Over-the-AirTechnology)升级时,即从服务器下载镜像A,下载镜像完成之后进行reboot。然后,bootloader进行hash来验证数据的准确性,若数据没问题会运行到A分区;否则,还是运行在B分区。

2. AB分区编译命令介绍

  • 编译A分区:make bk7256 PROJECT=customization/bk7256_configa

  • 编译B分区:make bk7256 PROJECT=customization/bk7256_configb

3. AB分区升级镜像路径

升级所需的镜像已自动化生成,镜像路径如下:

  • A–>B:镜像B路径:build/bk7256_configb/bk7256/app_ab_crc.bin

  • B–>A:镜像A路径:build/bk7256_configa/bk7256/app_ab_crc.bin

4. AB分区的优势

有传统OTA进行对比有两个优势:

  • 优势一:下载之后,AB分区reboot更快(由于AB方案的镜像没有压缩,因此升级过程中没有解压的时间);

  • 优势二:当进行A升级B时,下载成功之后,假如镜像B有问题,导致备份区B无法使用,上下电之后,会跳转到原来的分区A。(避免使用有问题的版本)

三、AB分区升级流程介绍

AB分区升级流程分为三部分:升级镜像下载流程;Bootloader确认升级镜像完整性流程;APP确认最终运行分区(有的客户需求,最终执行哪个分区由他们决定,由宏控制,如果客户不反馈,执行默认跳转分区)。升级的过程中涉及三个flag标志位:均保存在flash某个4K空间内(当前位置在0x3FD000)。

  • flag1:ota_temp_exec_flag: 3—A; 4–B (temp update)。

  • flag2:cust_confirm_flag : 1–代表下载成功;3—A; 4–B (custm final exec)。

  • flag3:ota_exec_flag : 0/0xFF—A;1—B。

ab分区升级流程用到的三个标志位具体解释如下:

1)ota_temp_exec_flag :升级镜像下载完成后,客户临时决定跳转哪个分区;

  • 3:代表客户临时决定跳转分区A;

  • 4:代表客户临时决定跳转分区B;(该标志位根据宏控制,如果客户不反馈,执行默认标志位),然后数值会做转换,3转换为0(A分区),4转换为1(B分区),会将0/1写入flash。

2)cust_confirm_flag :有两层含义a) 升级镜像下载完成的标志;b)重启之后客户最终决定执行哪个分区。

  • 1:代表下载成功(只有下载成功的时候会置为1 ),然后写入flash;

  • 3:代表执行分区A;

  • 4:代表执行分区B;(该标志位根据宏控制,如果客户不反馈,执行默认标志位),代码里最终会转为设置ota_exec_flag为0/1,然后写入flash。

3)ota_exec_flag :升级镜像下载之前,根据当前代码获知当前要升级哪个分区;

  • 0:代表升级分区A;(0xFF:代表第一次烧录运行在分区A)

  • 1:代表升级分区B;(如果下载流程及验签成功,reboot之后,就会执行在该分区上,和cust_confirm_flag代表的默认分区应该一致),然后写入flash。

AB分区的升级镜像的下载流程如图二所示:

ab_app

图2 镜像下载流程

备注:图2主要实现升级镜像的下载功能,以及设置对应的flag,flag标志位组合如上面红色备注所示。

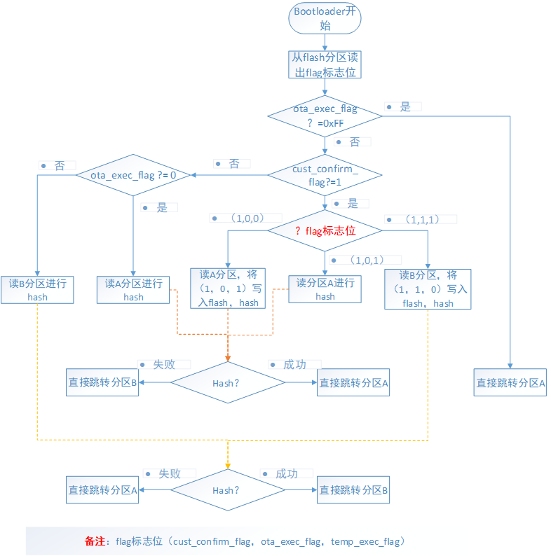
AB分区的跳转流程如图三所示。

ab_bootloader

图3 bootloader跳转流程

备注:图3根据图2中的flag,配合hash验证,确定跳转哪个分区。

四、AB分区hash功能验证流程介绍

通过hash算法来保证下载数据的完整性,hash功能验证流程分为以下两个步骤:

  • 1.去获取升级固件中的rbl的head信息(rbl信息存放位于升级固件的最后4k位置);

  • 2.然后通过hash256 算法计算整个固件的hash值,然后和rbl中存放的hash值作比较,若两个hash数值一样,则代表hash通过,固件完整,否则,下载数据不全;

  • 3.以分区A升级分区B为例:

    • 1.1)当A下载B完成之后,reboot跳转到bootloader中,先获取升级固件B中rbl信息;

    • 1.2)然后通过hash256算法,计算升级B的hash值,若该hash值等于rbl中hash值,则代表升级B数据完整,则直接跳转到B分区执行;

    • 1.3)若通过hash256算法,计算得到hash值与rbl中hash值不一致,则删除B分区的数据,然后继续执行A分区。